2020年底,我國與日本、韓國、澳大利亞等15個國家正式簽署區域全面經濟伙伴關系協定(RCEP)。15個成員國包括:中國、日本、韓國、澳大利亞、新西蘭、印度尼西亞、馬來西亞、菲律賓、泰國、新加坡、文萊、柬埔寨、老撾、緬甸、越南。目前,RCEP現有的15個成員國,GDP總額達26萬億美元,總人口達22.7億,出口總額達5.2萬億美元。協定的簽署,標志著當前世界上人口最多、經貿規模最大、最具發展潛力的...
2020年底,我國與日本、韓國、澳大利亞等15個國家正式簽署區域全面經濟伙伴關系協定(RCEP)。
15個成員國包括:中國、日本、韓國、澳大利亞、新西蘭、印度尼西亞、馬來西亞、菲律賓、泰國、新加坡、文萊、柬埔寨、老撾、緬甸、越南。
目前,RCEP現有的15個成員國,GDP總額達26萬億美元,總人口達22.7億,出口總額達5.2萬億美元。協定的簽署,標志著當前世界上人口最多、經貿規模最大、最具發展潛力的自由貿易區正式啟航。對進出口企業來說,可以在這個巨大的市場里,參與原產地的價值累積、利用統一的規則體系等降低經營成本、減少經營的不確定風險,是眼下最惠之務。
為此,浙江省稅務部門特別推出《RCEP十五國稅制概覽》,幫助企業了解15國稅收基本規定。
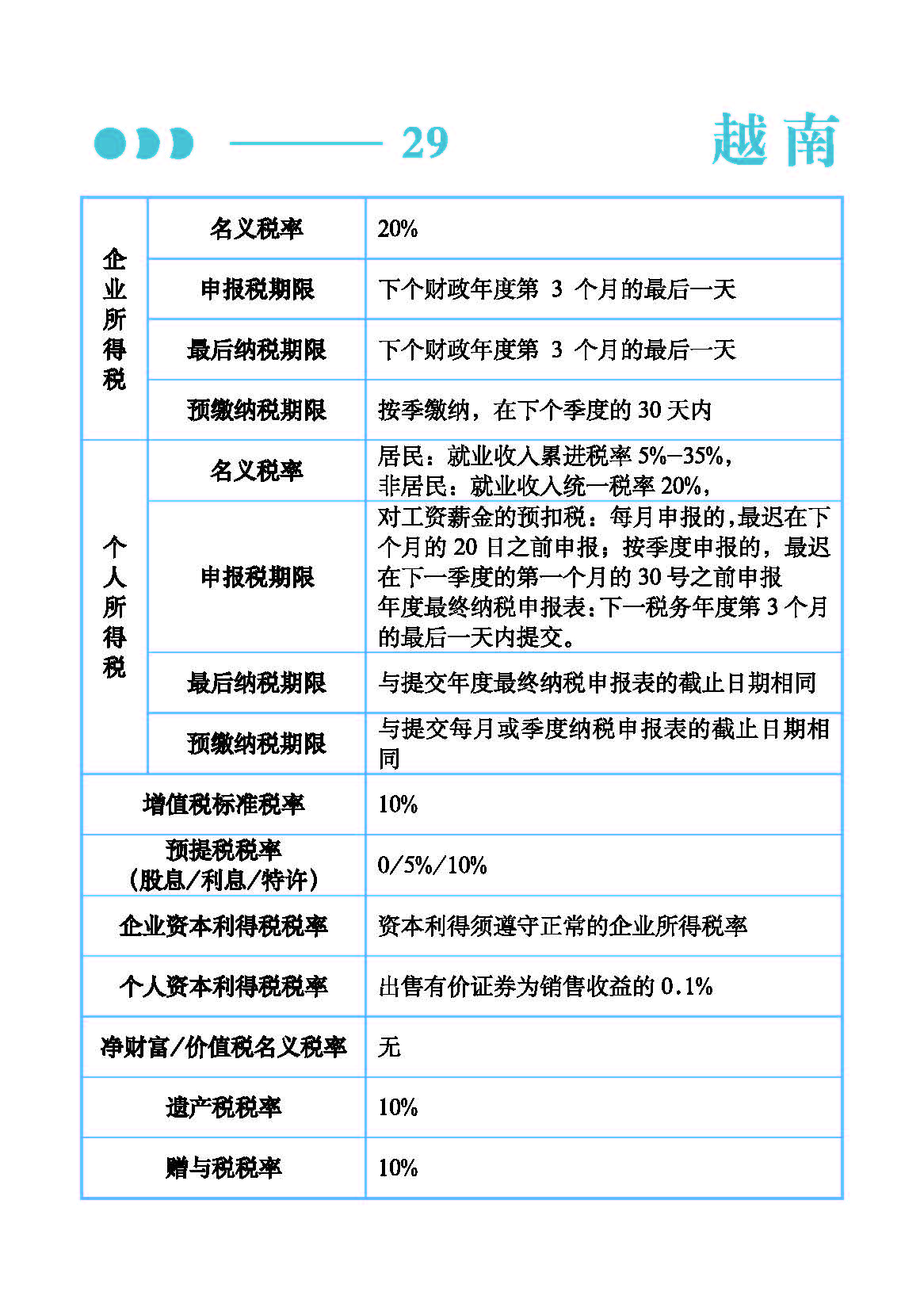
附RCEP十五國稅制表































業務覆蓋170多個國家和地區

人員包括資深的專業領導層和擁有各相關專業資格的人員。

包括財富雜志全球500強至初創公司等不同規模的企業。

為財富雜志全球500強中50%的企業提供服務。

為于中國香港和中國內地上市的1400多間公司提供投資者和首次招股等服務。

為新加坡及馬來西亞600多間上市公司提供服務。
Vistra卓佳 | 瑞豐德永服務客戶